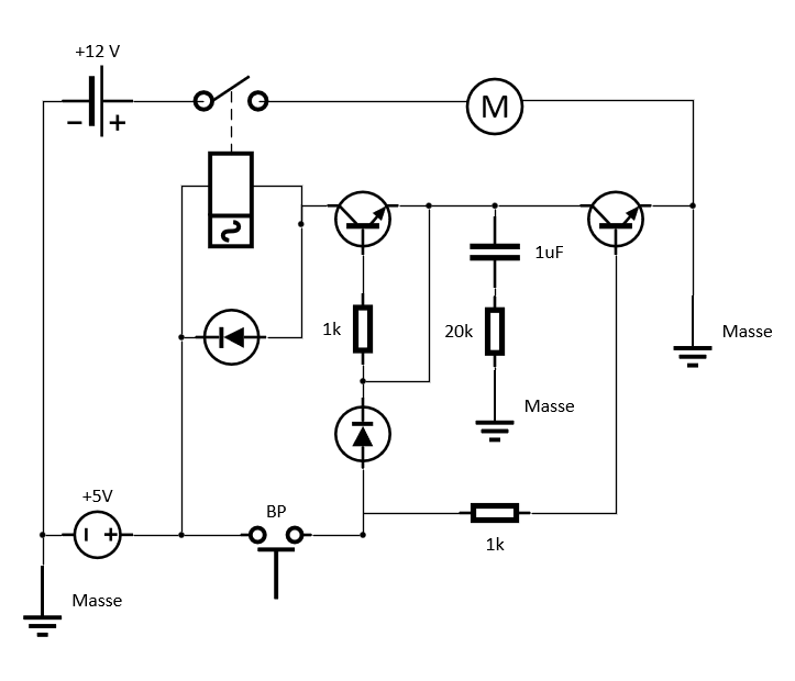
Mais un bouton bi-stable il agit comme un interrupteur non ? Qu'il soit en position haute ou basse le circuit est fermé et ferait donc toujours contact sur un des 2 boutons non ?
Donc pas vraiment bon...
A moins que le contact ne se fasse que quelques instants au changement de position du bouton ?
UPDATE :
Je viens de faire une petite recherche sur Aliexpress je pense faire un essai avec ce bouton :
Fichier joint 17295
Je pense prendre la version "latching" qui conserve la position quand on relâche contrairement au "momentary" (voir la vidéo sur la page du bouton).
On est d'accord qu'il faut prendre le bouton pour 12-24V ? La pile de la télécommande semble être en 12V.
Fichier joint 17296

